μλ νμΈμ! μ λ μΉ κ°λ°κ³Ό ν΄λΌμ°λ μΈνλΌμ κ΄μ¬μ΄ λ§μ κ°λ°μμ λλ€.
- κ°μ²λνκ΅ μννΈμ¨μ΄νκ³Ό μ 곡
- μ€νμμ€ νλ‘μ νΈ λ° νμ κ²½ν
- μκ³ λ¦¬μ¦ λ° λ¬Έμ ν΄κ²° κΈ°λ² νμ΅
- AWSλ₯Ό μ΄μ©ν μΉ μλΉμ€ λ°°ν¬ κ²½ν
| νλ‘μ νΈ μ΄λ¦ | μν€ν μ² | μμ½ | κΈ°μ μ€ν | κ°λ° κΈ°κ° | νμ |
|---|---|---|---|---|---|
| π ShoppingFourU | ![]() |
μμ΄μ ν± μ»€λ¨Έμ€λ₯Ό κ°μ ν μ΄μ»€λ¨Έμ€ λ°±μλ νλ«νΌ. λκ΄μ λ½κ³Ό μ¬κ³ μμ½ μμ€ν μ ν΅ν΄ λμμ± νκ²½μμλ κ²°μ Β·μ¬κ³ λ°μ΄ν° μ ν©μ±μ 보μ₯νκ³ , μ€μκ° λ‘κ·Έ μμ§ κΈ°λ°μ μ΄μ μμ μ± λ° AI μΆμ² νμ΅ λ°μ΄ν° νμ΄νλΌμΈμ μ€κ³ | Java, Spring Boot, JPA, MySQL, Docker, ELK | 2025.12 - 2026.01 | 5λͺ |
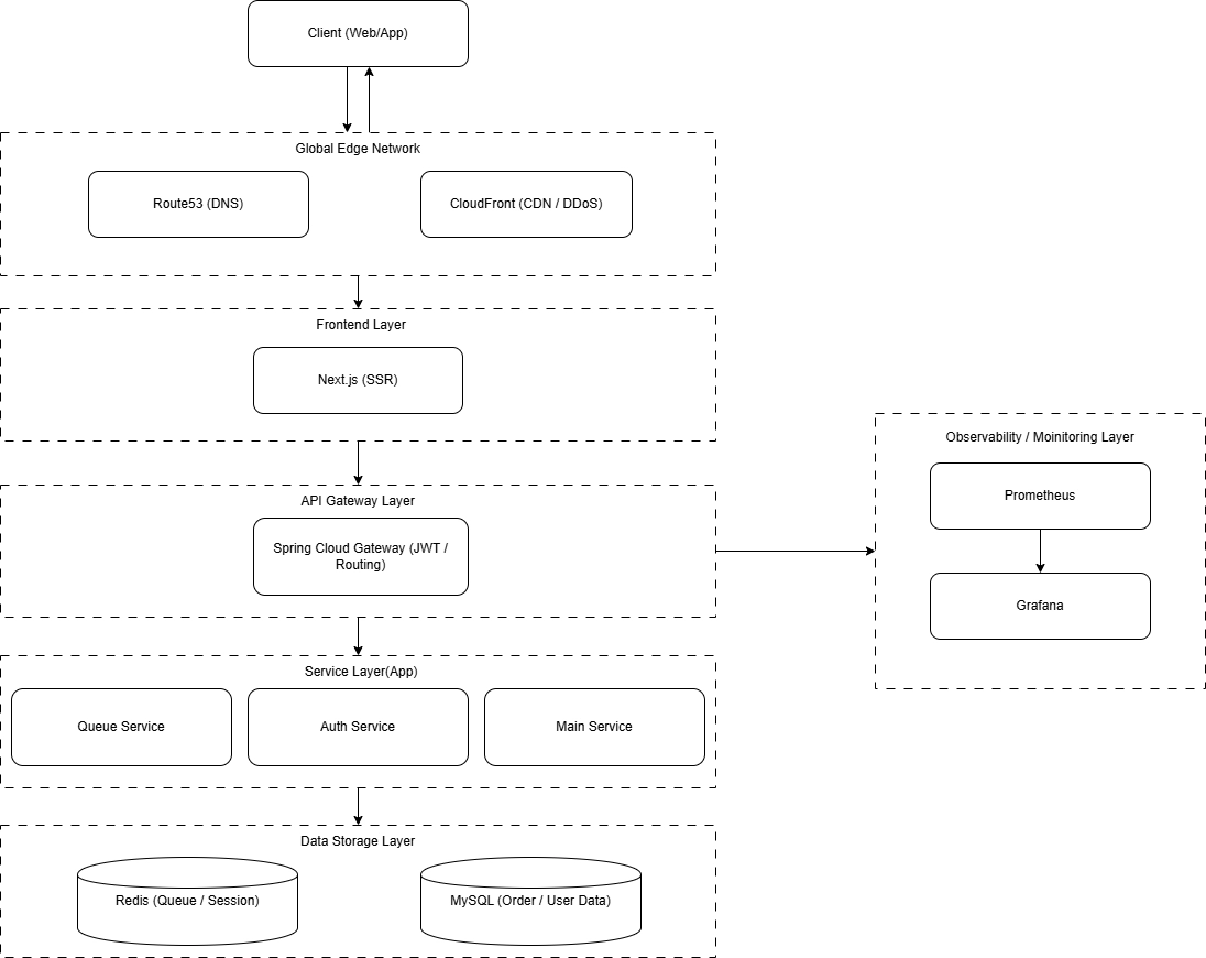
| π On-Race | ![]() |
AI κΈ°λ° λκ·λͺ¨ λ§λΌν€ ν°μΌν νλ«νΌ. 15,000μ κ·λͺ¨ νΈλν½ νμ£Ό μν©μ μ μ΄νκ³ , AI λ§€ν¬λ‘ vs AI λ°©ν¨ κ΅¬μ‘°λ‘ λ³΄μ ν΄μ¦(VQA)μ KEDA κΈ°λ° μμΈ‘ν μ€ν μ€μΌμΌλ§μ ν΅ν΄ λ§€ν¬λ‘λ₯Ό λ₯λ μ°¨λ¨. κ·Ήν λμμ± μ μ΄ λ° In-memory μ»΄ν¨ν μ μ© | Java, Spring Boot, Spring Cloud Gateway, JWT, Redis, MySQL, Next.js, TypeScript | 2026.01 - μ§ν μ€ | 15λͺ |
- π¬ Email: 2jungyo@naver.com
- π Blog: https://ssable.tistory.com




