Medical ID is our capstone project created during the Winter 2021 semester. Medical ID's purpose is to make it easier and secure to transfer confidential patient information to doctors offices and other medical institutions through the use of Near Field Communication (NFC).
Users will simply go near a Raspberry Pi and activate NFC to have their information quickly and securely collected rather than having to film out a large form.
- Technologies Used
- Mobile Applications
- Mobile Application Security
- HIPAA Compliance
- NFC Setup
- Raspberry Pi Web Server
- Ways To Improve and Future Ideas
- Credits
To demonstrate sufficient knowledge in Computer Science and Information Technology, this project utilized many technologies and programming languages. Below is a list of all technologies and programming languages used.
- Front End Development: HTML, CSS, JavaScript, Bootstrap, React
- Back End Development: PHP
- Mobile Application Development: iOS (Swift) and Android (Java)
- Databases: SQL (mySQL software)
- Operating Systems: Debian and Raspbian (Linux distributions)
- Other Programming Languages: Python
- Other Knowledge: Deploying a virtual private server, running a web server behind CloudFlare, configuring a LAMP stack,AES encryption and good security practices
A large part of this project centers around mobile applications for the iOS and Android platforms. The purpose of the applications is to securely collect the users' information and store it securely.
Users are able to fill out basic personal information such as name, gender, address, phone number, etc. as well as other items such as marital status, weight, height, ethnicity and insurance information. In addition to this, users can fill out emergency contact information and enter as much information as needed about their medical conditions and any injury information.
Because all user information is housed in the mobile applications, we designed the apps in such a way that maximum security is enforced. We go over this more in the next section below.
When users save their information, it is saved in encrypted form in SharedPreferences (Android) with the key residing in the KeyStore or in a plist file on iOS (UserDefaults) with the key residing in the iOS keychain. In addition to this, all encrypted information is saved on a web server without the key. All encryption is performed with AES-256-CBC
Perhaps one of our biggest achievements is the fact that these mobile applications can successfully operate without the need of a password column in our web server's mySQL database.
The way this works is that when a user first registers, we take the SHA512 of their password and use that as the key to encrypt the email. From here, this encrypted email string is used as the primary key in the database and serves as an efficient primary key at that. It is not possible for another user to generate the same string unless the email and password are the same.
Below is some psuedocode of the register functionality:
function register(email, password){
pass_hash = sha512(password);
//AES.encrypt(string, key);
enc_email = AES.encrypt(email, pass_hash);
MedicalID.register(enc_email);
}
When a user wants to login, the process is fairly similar. First the entered password is hashed with SHA512 and is used as the key to encrypt the email. From there an API request is sent that fetches all of the users encrypted information and restores them to the application. From there, the applications attempts to decrypt all of the information that was fetched by utilizing the same sha512-hashed password used to perform the login. This should be the right key as the only way to fetch the correct record was through having a correctly encrypted email that relies on the user's password.
In a highly unlikely event where another users' encrypted information is returned by the server, it will be completely useless as such information could never be decrypted without the right key.
There is no way for anyone to decrypt the information without the right password. Furthermore, in the worst case scenario where the database is breached, all of the encrypted data will be useless to a hacker. The beauty of using an implementation where we don't even store the password in any shape or form is that hackers cannot try to crack a user's password through iterative brute-force or through rainbow tables.
Below is a sample row of what our mySQL database looks like:
| MID_Name | MID_Birthday | |
|---|---|---|
| 30AE621F292899FFD791DE2F8F8A3DE6AEFC83BA047DE5388CDD6D1238546FB9 | E5D3A942AA1647F8DD613A9164D16865:21EA1E2164C60BD0 | 5E166387DD674F6FAAAB791BC6891F05:7F9CB5C60D6E4B9C |
Aside from the email, all other rows are in the following format :
encryptedString:randomIV
It is important for any application that deals with sensitive medical information to be HIPAA compliant. Below are some items we implemented to get towards HIPAA complaince:
- All user information is encrypted with AES-256-CBC
- All username/password combinations guaranteed to be unique.
- Strong password requirements
- Preventing use of common passwords like 12345
- Web server forces HTTPS and uses HSTS through CloudFlare
- Records maintained of when information is accessed.
- Records of last activity for each user.
- A server daemon to delete accounts of users with months of inactivity.
- Secondary authentication on apps through 2nd password or biometrics.
The Near Field Communication (NFC) functionality was an integral part of this project and could be considered the most difficult part of the project. Our choice for an NFC reader was the PN-532 NFC module. This module is able to write to NFC cards as well as NFC tags in various formats.
One major setback that we came across is that it would not be easy to implement proper functionality with iOS devices. The reason for this is Apple does not provide an API for Host Card Emulation (HCE). Typically, NFC readers including the ones at many retail stores can only detect compatible tags and cards. For a phone to be recognized, it needs to pretend to be a NFC tag or card which is the essence of HCE. It is possible to utilize HCE with Android devices, but not with Apple devices. The functionality exists, but no API is made available for iOS. One speculative reason for this is that Apple does not want 3rd party payment applications competing with Apple Pay. HCE functionality exists in iOS and is specifically utilized by Apple Pay. Because Android has an API for HCE, this has allowed for other payment applications such as Samsung Pay and LG pay.
Because of this hurdle with iOS, we developed an innovative and reliable workaround that is compatible with both iOS and Android platforms. Placed on top of the PN-532 module is a small NFC tag that is what users actually write to. (Note that iOS supports writing to actual tags, not not simulating them which is what HCE would do.) Once users write to the tag, the PN-532 reads the NFC tag that's on top of it and clears it right after to prevent anyone else from attempting to read from it. In addition to the PN-532 NFC module, we have an SR-04 ultrasonic distance sensor that is actively used with the PN-532. When the SR-04 detects that an object (a phone) is nearby, it temporarily disables reading for the PN-532 so that there is no interference when a user tries to write to the NFC tag that is on top of the PN-532. Without this feature, the tag would not be writeable. As soon as the SR-04 sees that there is no longer an object in front of it, it will read the tag and clear it right after.
Both the iOS application and Android application encode the NFC tags with NFC Data Exchange Format (NDEF) format and creates a single record with the string [[encryptedEmail:sha512OfPassword]]. The encryptedEmail portion is the user's AES-encrypted email address that serves as the primary key in the database, and the sha512OfPassword portion is the user's password hashed with SHA-512 that serves as the key for AES encryption and decryption. Below is an example of a NDEF record that the mobile application try to write to the NFC tag:
[[30AE621F292899FFD791DE2F8F8A3DE6AEFC83BA047DE5388CDD6D1238546FB9:049FE98190302258F92FE7091AEC6B2C3EE7943CF004D2E69ADDB1BDF008A104B321988D910B3A05DE1D861ECCC600ED7D3E631B02A5829A4B29728C7B57339C]]
This is the only time that the user's hashed password ever leaves their smartphone as it is needed for the raspberry pi to decrypt their medical information after pulling it without the encrypted email. Although SHA512 is a strong hashing algorithm, the raspberry pi will never save it for security purposes and as mentioned previously, the data on the NFC tag is quickly wiped after it is successfully read.
With a successful scan, our GUI application would greet the user and proceed to save securely save their information locally on the raspberry pi for the medical staff to look at and/or export. They are considered to be checked in at the medical institution. Once a user's smartphone is placed near the NFC module and it writes to the NFC tag, the rest of process of takes less than a few seconds.
Pictured to the left is an PN-532 module. To the right is an SR-04 ultrasonic sensor.
The raspberry pi web server is what medical staff use to access patient data that was provided by patients via NFC. If a medical institution were to utilize Medical ID, they would get their own raspberry pi that comes with it's own web server and mySQL database that is independent of any other institution. This web server is essentially only accessible on the intranet.
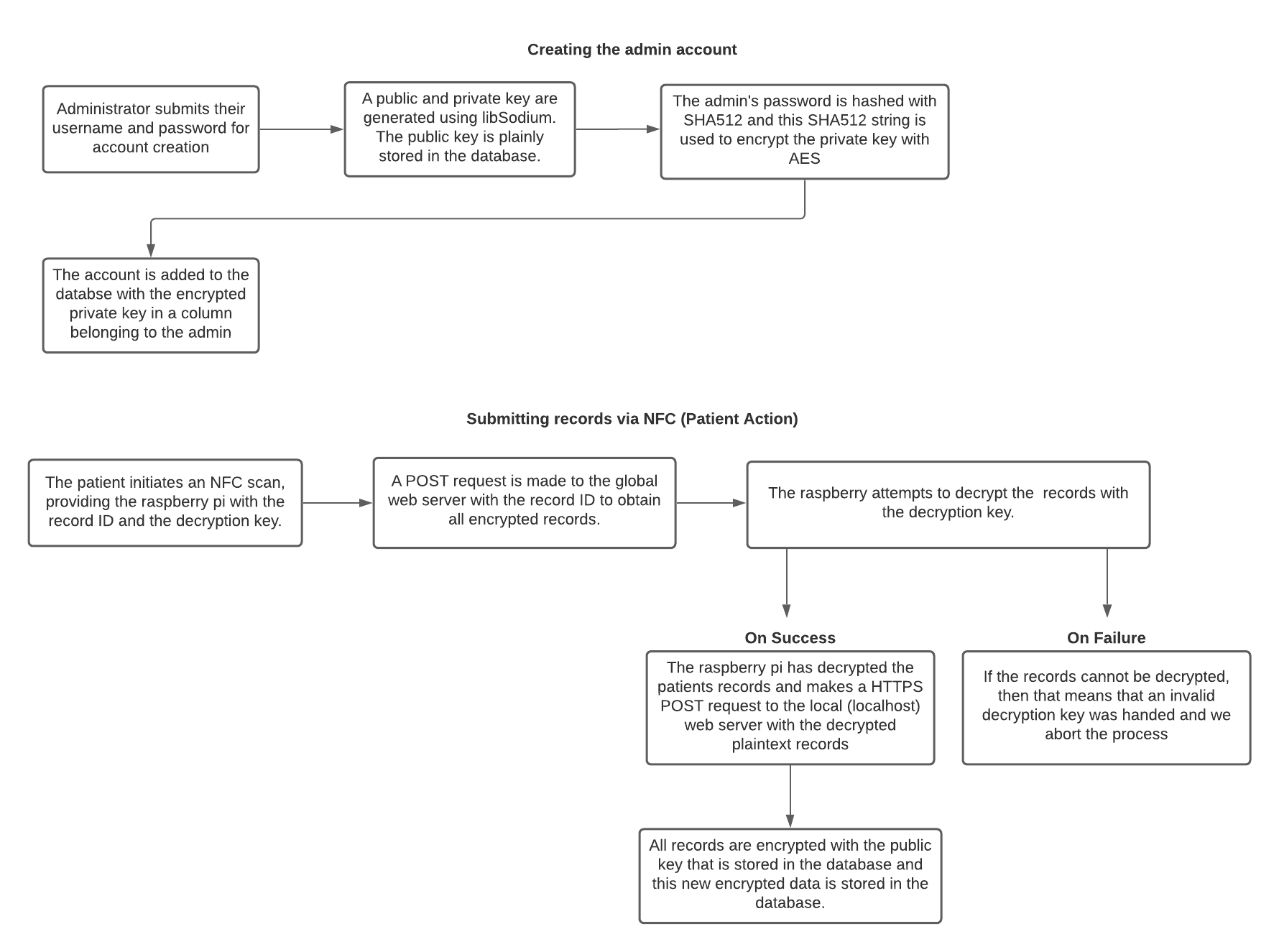
Before the raspberry pi web server can be used for the first time, the administrator of the medical institution must create an account. This will be known as the admin account. In addition to basic features such as viewing patients and downloading records, the administrator account is responsible for creating new users and adjusting the timeout setting (length of inactivity before staff are automatically logged out).
The local web server also employs an encryption scheme to protect patient information and ensure confidentially. When the admin account is first created, a public key and private key pair are generated using libSodium. The public key is stored plainly in the database while the private key is encrypted with AES-256-CBC with the admin's sha512-hashed password serving as the key. This encrypted private key is then in the a column associated with the admin's account. This means that the private key is safe and can only be accessed by the admin. When a new user needs to be created by the admin, the private key is decrypted by the admin and then it is re-encrypted by with the new user's password serving as the key. Each medical personnel will have their own encrypted version of the private key.
Upon logging in, the user's hashed password in sha512 is stored in a session variable and is used to decrypt the private key for utilization when needed. In turn this will allow for the private key to be utilized to decrypt patient records.
When a user initiates an NFC scan, they provide the pi with their record ID and the decryption key for decrypting their data. From there, a POST request is made to the global web server to obtain the encrypted records based off the record ID and from there the raspberry pi attempts to decrypt those records with the decryption key that was also provided through NFC. If successful, another secure POST request is now made to a localhost API with the plaintext records. The API encrypts all of the data with the public key and saves the data to the database. From here any medical personnel is able to decrypt the data with the private key.
In addition to allowing medical personnel to view patient data, they are given the option of downloading an individual patient's records as a password-protected PDF or they can select from a date range and download all patient records from within that date range as a password-protected excel file. A few libraries are used for this functionality. Both PDF and Excel files are given random passwords and cryptopgrahically random passwords are generated as opposed to using a simple random function.
We believe that we have made some great achievements with this project which includes NFC writing compatibility with iOS devices as well as writing mobile applications for iOS and Android and successfully publishing them to the app store. Nevertheless, there were some more features that we would have liked to implement had we not had any time constraints as well as an ongoing pandemic.
Below are some of the features and/or ideas:
- Disk encryption for the raspberry pi
- Allowing medical organizations to customize the information that the users would need to fill out.
- A two-factor-authentication (2FA) feature with Google Authenticator or through SMS verification with the Twilio API.
- SMS notifications upon new login activity.
- Automatically create a backup of the database on the raspberry pi and upload it online somewhere (Shouldn't matter where since data is encrypted.)
Below is a list of all the libraries we used for each component of our project as well as a short description of the purpose.
iOS Application
| Library Name | Description | Link |
|---|---|---|
| NFCReaderWriter | Library that utilizes Apple's API to write to an NFC tag. | https://github.com/janlionly/NFCReaderWriter |
| Eureka | Allows for an easy way to make forms. | https://github.com/xmartlabs/Eureka/ |
| CryptoSwift | Used for the AES encryption functions | https://github.com/krzyzanowskim/CryptoSwift |
| BiometricAuthentication | Used for the biometrics feature which requires device user to authenticate via touchID or faceID. | https://github.com/rushisangani/BiometricAuthentication |
Android Application
| Library Name | Description | Link |
|---|---|---|
| kFormMaster | Library used for creating some of the forms where users enter their info. | https://github.com/TheJuki/KFormMaster |
| password-strength-checker-android | Used to show users their password strength at time of sign up. | https://github.com/yesterselga/password-strength-checker-android |
| Biometric-Auth-Sample | Used for the biometric setting that requires the user to input their fingerprint if the setting is enabled. | https://github.com/anitaa1990/Biometric-Auth-Sample |
Raspberry Pi Local Server (Local Web Server)
| Library Name | Description | Link |
|---|---|---|
| BootStrap | Popular CSS framework that was used for the website design. | https://getbootstrap.com/ |
| Simplexlsxgen | Used to help generate the excel files that contain all patient info. | https://github.com/shuchkin/simplexlsxgen |
| secure-spreadsheet | Secures excel files with a password. Once all patient data is placed in an excel file, we use this library to set a password on the excel file and the one with the password is what's provided to medical staff. | https://github.com/ankane/secure-spreadsheet |
| wkhtmltopdf | Program that converts html files to pdf files. Used to convert record pages of individuals to pdf. | https://wkhtmltopdf.org/ |
| PDF Toolkit | PDF Toolkit (pdftk) is a tool with many features for modifying PDFs. We use it to add a password the patient PDF files. | https://www.pdflabs.com/tools/pdftk-the-pdf-toolkit/ |
| libSodium | Cryptographic library used for generating public and private keys as well as utilizing them to encrypt and decrypt data. | https://github.com/jedisct1/libsodium |
Raspberry Pi (NFC)
| Library Name | Description | Link |
|---|---|---|
| nfcpy | Python library that allows for connecting to and working with the PN532 NFC module. | https://github.com/nfcpy/nfcpy |





